当前位置: 首页  科研通知  
关于开展到期未结题和结题未结账四技合同项目集中清理工作的通知(第一批)
发布时间: 2021-03-10 浏览次数: 79
 

各学院(部、中心):

根据《上海工程技术大学科研项目结余经费管理办法》(沪工程科[2020]5号)《关于开展到期未结题和结题未结账四技合同项目集中清理工作的通知》(2020年6月4日发布)的要求,现开展历年项目中到期未结题和结题未结账四技合同项目的第一批集中清理工作具体通知如下:

一、受理范围:

合同有效期截止日期为20190531日及以前的四技合同项目

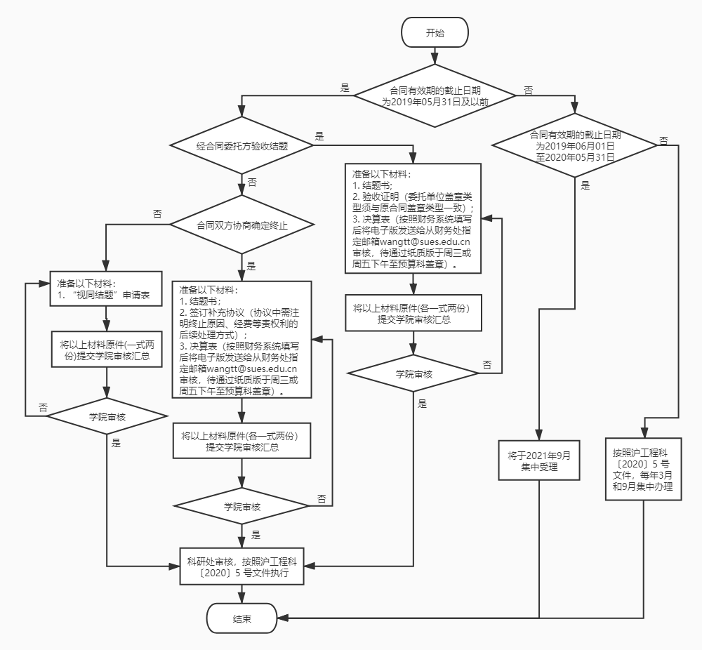
二、受理流程:

相关项目负责人应在受理期间提交项目结题、项目终止或“视同结题”申请,相关材料请提交科研秘书审核汇总后于20210330日16:00前提交科研处。逾期未办理的结余经费予以冻结具体流程详见业务流程图(附图1)。

附图1.结题结账清理业务流程图.jpg  

  

  

  

  

  

  

科研处 

2021310